The quality of the presentations was strong across the board. That said, it’s hard not to feel a bit of FOMO when deciding which sessions to attend. I really wanted to catch Paul Bennett’s talk on cell phones, Anna Stokke’s session, Daniel Ansari’s insights on math facts, and Jonathan Plucker’s discussion on advanced education. I was especially looking forward to Amanda VanDerHeyden’s presentation, but unfortunately, she wasn’t able to make it. It was also a bit of a letdown that Dylan Wiliam missed the opening night keynote.
For anyone attending ResearchEd for the first time, the opening night probably felt a bit unusual. Still, I’m really glad I went. You don’t necessarily attend these conferences to learn brand-new content—that’s what books and podcasts are for if you want depth. What makes the experience worthwhile is the networking, the informal conversations, and the strong sense of community. It’s a chance for meaningful cross-pollination of ideas and a way to get a feel for the broader state of education, not just in Ontario, but nationally and globally.
The conference was held at the Timothy Eaton Church in Toronto, which turned out to be a lovely venue. The cinnamon buns were surreal, and the volunteers made everything run smoothly. A big thank you to Nidhi Sachedva, Paul Bennett, and the organizing committee for putting it all together. Events like this take a lot of behind-the-scenes effort, and it really showed.
And of course, the pub night is always a highlight. There’s something special about sharing nachos with some of the leading minds in educational research.
Sessions Attended
I circled the sessions I attended in the conference schedule below.

Jamie Metsala — The Right to Read: What’s at Stake for Students?
Her talk was packed with research highlighting the benefits of explicitly teaching phonics, using universal screening, and providing early interventions.
She also pushed back against the traditional way dyslexia is diagnosed—specifically, its dependence on IQ tests. Under the current model, children who struggle to read but have a low IQ often aren’t labelled as dyslexic, which can prevent them from getting the support they need. She argued that diagnoses like “dyslexia” are arbitrary, relying on cutoffs that don’t reflect the reality of how reading skills develop. Reading ability exists on a continuum, and support should be based on where a student falls on that continuum, not on whether they meet a specific diagnostic label.
Dan Wolczuk — Cognitive Load Theory in Math
Dan’s talk was brilliant. He’s a dynamic, expressive speaker—honestly, I would have loved to have had him as one of my math professors. He emphasized the importance of beginning lessons with a review of relevant prior knowledge, then carefully scaffolding new material. His instructional approach alternates between short teaching bursts and quick practice intervals, which keeps students engaged and reinforces learning in real time.
I especially appreciated that he shares PDFs of his notes with students ahead of time. That way, they can focus on the worked examples during class rather than scrambling to write everything down.
One of the highlights was when he presented results from a University of Waterloo experiment comparing different lecture styles. The cognitive load theory–informed approach significantly outperformed both traditional lectures and active learning models. I really hope he publishes these findings—they deserve peer review and could make a meaningful contribution to the education research literature. What stood out most to me is that Dan’s classroom-based experiments show it’s entirely possible to systematically test and improve teaching practices, even in everyday educational settings.

He also showed this video of young students playing a word game while adding three-digit numbers at blazing speed to illustrate the power of fluency practice.
Zach Groshell — Every Child Deserves a Turn
I didn’t learn a ton of new information from this presentation, but it was great to meet Zach in person and see him in action. His main message was about building a classroom culture where every student is expected to respond. Relying on the same handful of confident students to check for understanding isn’t great pedagogy. Instead, using strategies like voting on multiple-choice questions or having students work out problems on mini-whiteboards creates more inclusive and informative classroom interactions.
I’m looking forward to trying mini-whiteboards next year. That said, my hunch is that a simple routine of teaching for a few minutes, then circulating while students work through examples, can be just as effective. Managing dry markers, broken boards, and the overall logistics might not be worth the marginal gain in learning. Behaviour management with whiteboards and markers is no small task either. Still, there may be something powerful about the impermanence of a whiteboard—it may lower the stakes and make students more willing to take risks and make mistakes.
Panel — Anna Stokke, Daniel Ansari & John Mighton
In my experience, panels rarely reach the same level of depth as individual sessions. That said, they’re still valuable for getting a broad overview of current thinking in educational research. I think panels would be more compelling if there were more open disagreement or contrasting viewpoints among the panellists—it’s in those moments that real insight tends to emerge.
It was great to see Daniel Ansari on the panel. He grounded the discussion in research, which added depth. He pointed out that there’s currently no evidence supporting the effectiveness of number talks, limited research on the use of multiple strategies in math instruction, and strong evidence suggesting that achievement tends to drive motivation more than the other way around. Insights like these highlight the importance of connecting classroom practices with the research base.
Rachel Ball — The Scaffolding Effect
Above all, differentiation goes against the heart of the principles of the curriculum which is that all children should be following the same course of work, are entitled to do difficult things and are supported on the way.
Mary Myatt
“Scaffolding is not the same as Differentiation, or at least what the word has come to be associated with in UK education over the last 10-15 years.”

The I Do, We Do, You Do model is best thought of as a continuous spiral as you scaffold your way to the learning goal. It’s not three separate phases of the lesson that you only do once per lesson.

The emphasis on the word temporary.

If the goal is to do a push-up, then it makes sense to start by doing inclined push-ups at 80 degrees and work your way down to zero degrees. Similarly, the small wheels on the bike serve as temporary scaffolds that should be removed as soon as the child can ride the bike without them. You don’t see people at the X Games with the support wheels on their bikes. Similarly, you don’t see mathematicians count their way to solving 6+3.
John Mighton & Barry Garelick— Word Problems
Their session focused on how to scaffold effectively toward solving complex word problems. The idea is to build up gradually: start by teaching key vocabulary, review relevant foundational knowledge, and begin with simpler problems that don’t involve words. From there, you can use variation theory to slowly increase complexity, eventually working your way up to the full word problems.
I’ve never walked out of a lesson thinking I scaffolded too much or went too slowly. If anything, I tend to make the opposite mistake—rushing ahead and underestimating how much support my students actually need. It’s a pattern I’m still working on.
Ignaz Semmelweis’ early work on germ theory was rejected, in part because it suggested that doctors were unknowingly harming their patients by not washing their hands. There’s a parallel in education: when we promote evidence-based practices, it can feel like we’re accusing teachers of doing harm by sticking to outdated or unsupported methods. That’s a hard pill to swallow, but it’s also a necessary conversation if we want to move the profession forward.
Dylan William— Assessment: The Bridge between Teaching and Learning
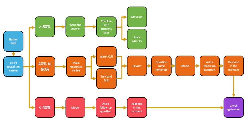
The best formative assessment doesn’t happen every 6–10 days—or weeks—it happens every 6–10 minutes. That’s the heart of responsive teaching: embedding planned learning checks throughout a lesson and using the results to guide your next move. Tools like Craig Barton’s Diagnostic Questions platform make this easier, and even simple strategies like finger voting can give you quick, useful data. Dylan Wiliam even joked that finger voting is the best “digital” system.
Memory is the residue of thought.
Daniel T. Willingham
When it comes to feedback, the goal is to improve the learner, not just the work. AI tools can polish an assignment, but they often do the thinking for students. That’s why feedback needs to be more Socratic—asking the right questions to spark thinking. If feedback is too specific, it might improve the current piece of work but do little to develop the student’s overall understanding. That said, sometimes specificity is necessary. The research on feedback is messy and full of contradictions, which makes it a space where professional judgment really matters.
Learning is a change in long-term memory.
Kirschner, Sweller and Clark
Learning outcomes are useful for teachers to guide planning, but success criteria are far more meaningful for students. They help clarify what quality looks like and what success means in concrete terms. Still, it’s important to remember that learning is a long-term process. You can’t always measure the success of a lesson on the same day—especially if the goal is to create lasting changes in long-term memory.
Rather than relying solely on rubrics, it’s often more effective to show students examples of high-quality work. Better yet, show at least two strong examples so they don’t just mimic one. And make sure the best ones aren’t always the longest—students need to know that clarity and quality often matter more than quantity.
Union Pub Discussions
- I spoke with teachers who assess students by standards instead of by competencies. They thought it made sense, but wished their school board educated parents more about the new system.
- We’ll pilot Times Tables Rock Stars with our 7th, 8th, and 9th-grade students next year.
- Plickers – Demo
- I learned about the concept of Free Schools in the UK.
- Potential to collaborate with Jump Math for grades 7, 8, and 9.
Read This Next
- ResearchED Toronto Takeaways 2024
- OAME 2025 – Conference Review
- Measuring Up — Book Summary & Notes
- A Grader’s Lament
- How To Think About Teaching
- How To Teach
- How To Read Research
- Atomic Habits – Book Notes
- How Learning Happens: Seminal Works in Educational Psychology and What They Mean in Practice
- How Teaching Happens: Seminal Works in Teaching and Teacher Effectiveness and What They Mean in Practice
- Chalk & Talk Podcast
- Dylan Wiliam – Author, Researcher, Trainer and Assessment for Learning Expert
- Dylan Wiliam – the return! Creating the Schools our Children need
- Let’s talk evidence – The case for combining inquiry-based and direct instruction
- Response to De Jong et al.’s (2023) paper “Let’s talk evidence – The case for combining inquiry-based and direct instruction”



